令和7年度新入生説明会(駐車場)について
- 公開日
- 2025/01/24
- 更新日
- 2025/01/24
新入生説明会
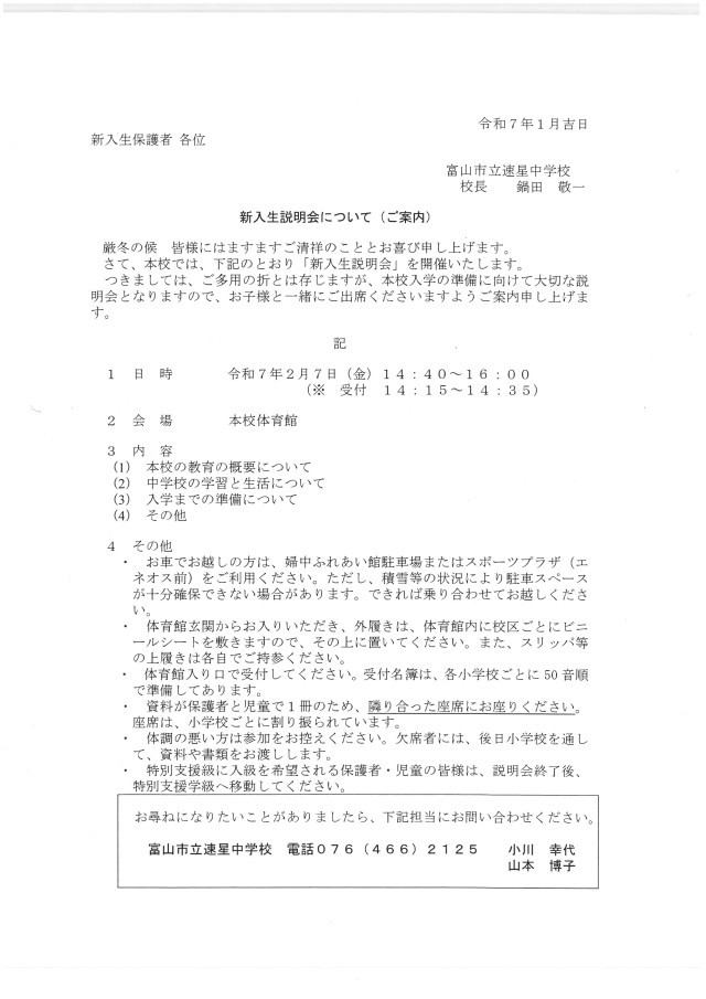
「新入生説明会」に車で来校を予定されている新入生の保護者方は、駐車場の変更がありますので、確認をお願いします。(変更前:「スポーツプラザ東側駐車場」※この場所は、冬期間閉鎖中になります。→ 変更後:「スポーツプラザ南駐車場」)
また、体育館内の「会場図」、「保護者案内」(再掲)も併せてご確認ください。よろしくお願いします。
新入生説明会
「新入生説明会」に車で来校を予定されている新入生の保護者方は、駐車場の変更がありますので、確認をお願いします。(変更前:「スポーツプラザ東側駐車場」※この場所は、冬期間閉鎖中になります。→ 変更後:「スポーツプラザ南駐車場」)
また、体育館内の「会場図」、「保護者案内」(再掲)も併せてご確認ください。よろしくお願いします。
いじめ防止基本方針
部活動ガイドライン
出席停止の連絡票
出席停止・インフルエンザ等の申請書類
新型コロナウィルス関連
その他
【速星中学校 校歌】2学期始業式録音R1.9.2
地図(Yahoo!地図)
マピオン(キョリ測)
富山市立速星小学校
富山市立鵜坂小学校
富山市立宮野小学校
富山市立朝日小学校
県内すべての学校
文科省
国立教育政策研究所
富山市教育委員会
富山市教育センター
富山市科学博物館
富山県教育委員会
富山県総合教育センター
富山県中学校教育研究会
富山県教育記念館
県立学校課
富山県立高等学校入学者選抜
富山県私立中学校高等学校協会
新規令和7年度富山県立高等学校入学者選抜
令和7年度富山県立特別支援学校入学者選抜