5月12日(金) 「新型コロナウイルス感染症 の5類感染症移行に伴う対応について」
- 公開日
- 2023/05/12
- 更新日
- 2023/05/12
そ の 他
【全校生徒・保護者の皆さまへ】※アプリtetoru18:23送信済み
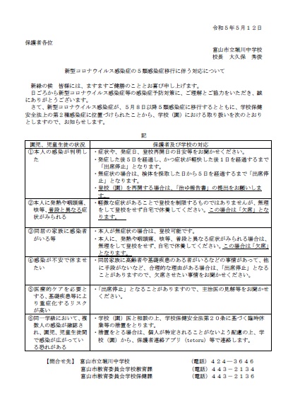
本日、「新型コロナウイルス感染症 の5類感染症移行に伴う対応について」のプリントを配布しました。
【概要】
(1) 本人がコロナ陽性の場合、5日間の【出席停止扱い】、登校時に【治ゆ報告書】を提出してください。
(2) 発熱、咳、喉の痛み等で学校をお休みする場合、【欠席扱い】となります。
(3) 同居の家族に感染者(コロナ陽性者)がいる場合、【登校可能】です。休む場合は、(2)です。
(4)(5)(6)は、一読ください。
【その他】
■新型コロナワクチン接種や、ナワクチン接種後に発熱等の症状が生じ学校を休む場合、【欠席扱い】となります。
【治ゆ報告書】
■こちらのお知らせに添付しました。ホームページからもダウンロードできます。
■インフルエンザ陽性の場合も同様に、5日間の【出席停止扱い】となります。登校時にインフルエンザ用の【治ゆ報告書】を提出してください。ホームページからダウンロードできます。