新入生説明会について
- 公開日
- 2026/01/20
- 更新日
- 2026/01/13
全学年
保護者の皆様には、日頃より本校の教育活動にご理解とご協力を賜り、誠にありがとうございました。
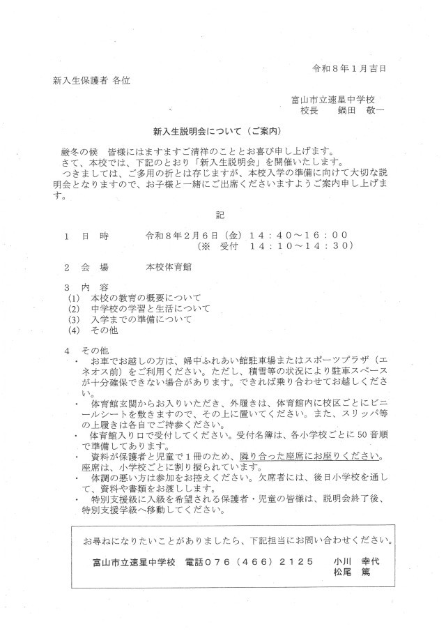
さて、本校では2月6日(金)の午後に、今年度の「新入生説明会」を開催します。詳細については、「新入生説明会(ご案内)」と「駐車場」を掲載しました。今後、変更等がある場合、HPに随時アップしていきますので、ご確認ください。よろしくお願いします。
全学年
保護者の皆様には、日頃より本校の教育活動にご理解とご協力を賜り、誠にありがとうございました。
さて、本校では2月6日(金)の午後に、今年度の「新入生説明会」を開催します。詳細については、「新入生説明会(ご案内)」と「駐車場」を掲載しました。今後、変更等がある場合、HPに随時アップしていきますので、ご確認ください。よろしくお願いします。
いじめ防止基本方針
部活動ガイドライン
出席停止・インフルエンザ等の申請書類
新型コロナウィルス関連
その他
【速星中学校 校歌】2学期始業式録音R1.9.2
地図(Yahoo!地図)
マピオン(キョリ測)
富山市立速星小学校
富山市立鵜坂小学校
富山市立宮野小学校
富山市立朝日小学校
県内すべての学校
文科省
国立教育政策研究所
富山市教育委員会
富山市教育センター
富山市科学博物館
富山県教育委員会
富山県総合教育センター
富山県中学校教育研究会
富山県教育記念館
県立学校課
富山県立高等学校入学者選抜
富山県私立中学校高等学校協会
新規令和7年度富山県立高等学校入学者選抜
令和7年度富山県立特別支援学校入学者選抜